volver a
>
Mowers
>
Electro
>
Without drive from 40 cm on
>
Others
>
40 E
>
Chassis
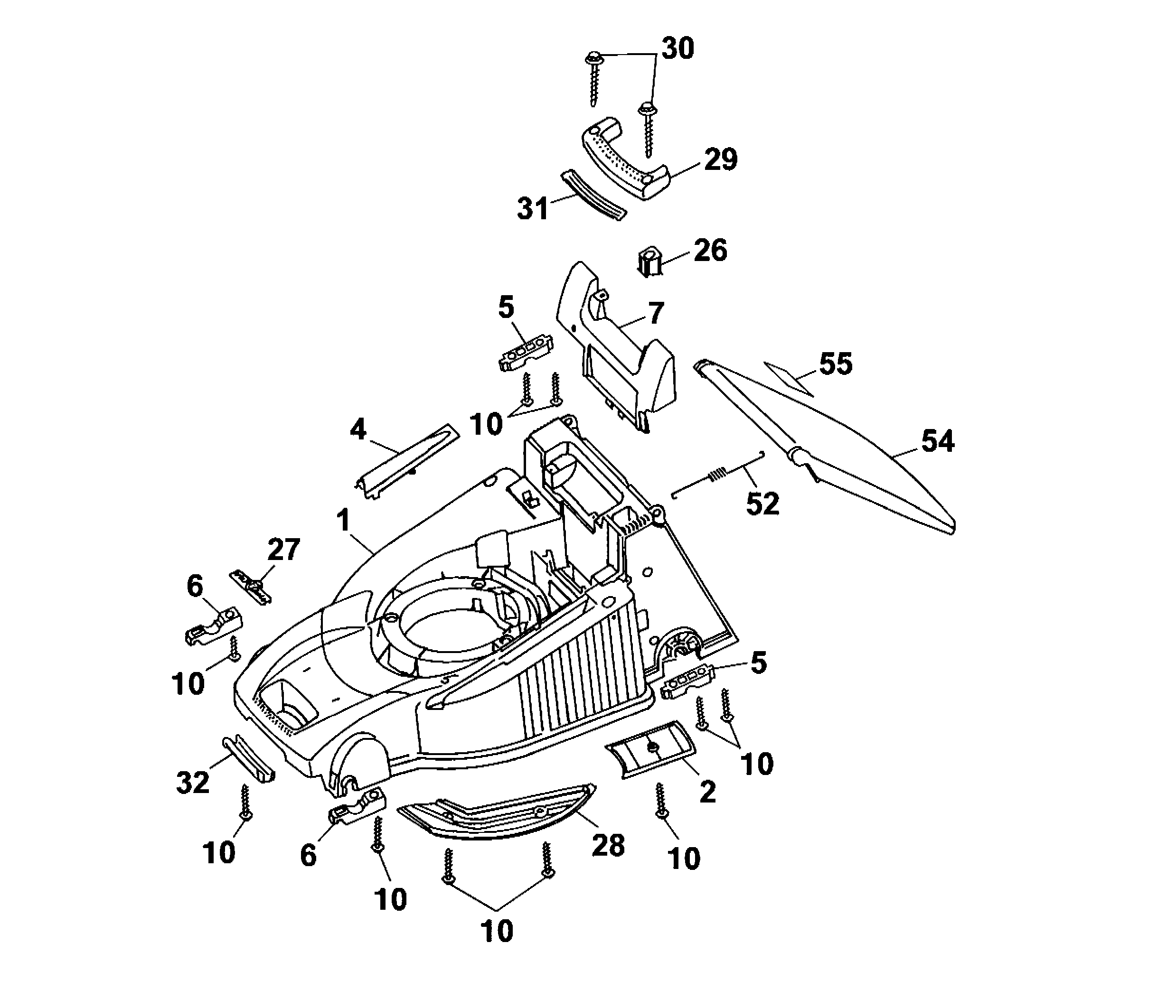
Lista de repuestos para Wolf Mowers Chassis
pos.
descripción
Número de pieza
1
Chassis
4001 300
2
V-Belt Cover
4961 324
4
Air conduction
4601 315
5
Shell, Rear
4961 313
6
Front Support Shell
4961 312
7
Chassis Cover
4001 310
10
Screw
0012 631
26
Button
4961 304
27
Wolf-Garten - Label
0051 115
28
Wind Tunnel Cover
4001 311
29
Rear Carrying Handle
4601 303
30
Screw
0012 639
31
Rear Handle Spill
4601 308
32
Front Handle Spill
4601 309
52
Tension Spring
4961 106
54
Rear Flap Red
4628 302
55
Safety Label
0051 225
Wolf
Handtools
Hedge-shears
Secateurs
Grass-shears
Loppers
Tree Lopper
Tree care
Illumination, Ambiance
Battery-shears
Shredders
Saws
Grass-Trimmers
Reel-mowers
Spreaders / Portax
Irrigation
Scarifiers / Aerators
Mowers
Accu
Petrol
Electro
Without drive up to 38 cm
Without drive from 40 cm on
series 2
series 4
series 6
Concept
Premio
Power Edition
Esprit
Others
HB 40 E
WGI 40 E
HB 42 E
40 E
Data Sheet
Chassis
Axle, Wheels, Height-adjustment
Handlebar, Switch
Motor cover, Motor, Blade
Grass collector Premio
Compact Plus
Drive
Ride-on Mowers
Petrol engines
Optional extras
Condiciones
(C) by motoruf